Corporate Governance

Blue line

EEI adheres to all the rules and regulations issued by the Securities and Exchange Commission and the Philippine Stock Exchange. Particular emphasis is given to promoting transparency and fairness to all stakeholders in accordance with the highest precepts of Corporate Governance.

The interests of its shareholders and customers are of prime importance. Furthermore, the Company ensures that all shareholders, whether retail or institutional, are treated equally.

The Company received one of the best ratings in the construction industry in the recent ASEAN Corporation Governance Scorecard peer-review. It also received, for 5 consecutive years (2010 to 2014), an award for being among the Best of Asia in Corporate Governance.

Fraud Policy & Procedure

EEI’s policy on fraud refers to any irregularity or suspected irregularity involving directors, officers, and employees, as well as shareholders, consultants, vendors, contractors, customers, or any other party with a business relationship with the Company and its subsidiaries. Any investigative activity required will be conducted without regard to the suspected wrongdoer’s length of service, position, title or relationship to the Company. The drive for performance will not be allowed to override probity and accountability.

To view the policy, click .

Policy on Conflict of Interest

EEI’s Code of Business Conduct and Ethics strictly requires all personnel to be entirely free from the influence of conflicting interests when representing the Company in any business dealings or when making recommendations to the Company’s Management. The code provides rules that prohibit employees or their immediate family from accepting gifts, entertainment, or any other personal benefit or privilege in the performance of their duties.

To view the policy, click .

Management Control Policy

The Company has various policies in place that establish internal controls to ensure ethical behavior, efficiency, and continuous improvement. The Internal Audit Group reinforces the control activity and is responsible for providing an independent and objective review of these internal controls set up by management. The Internal Audit Group is likewise responsible for evaluating the adequacy and effectiveness of these controls and recommending necessary improvements.

To view the policy, click .

Whistle Blowing Policy

An important aspect of accountability and transparency is a mechanism that enables employees and other stakeholders of the Company to voice concerns in a responsible and effective manner.

EEI’s Whistle Blowing Policy is intended to assist individuals who believe they have discovered impropriety within the Company. This Policy contains provisions to guide stakeholders in the Company how to, without fear of reprisal, internally disclose information that is believed to show serious malpractice or wrongdoing within the organization.

To view the policy, click .

ESOIP

EEI has an Employee Stock Option or Investment Plan (ESOIP) meant to encourage employees’ ownership in the Company by the purchase of common shares, under favorable terms, to provide an incentive for employees to remain in the service of the Company and thereby have direct and continuing interest in the productivity and profitability of the Company.

To view the policy, click here.

Insider Trading Policy
Related Party Transaction Policy
Policy and Data on Safety and Welfare of Employees
Quality Policy

Manual on CG

The Board of Directors and Management of EEIbelieve that corporate governance is a necessary component of what constitutes sound strategic business management and therefore commit themselves to undertake every effort necessary to create awareness and exact compliance therewith within the organization. ÃÛÌÒÖ±²¥â€™s Manual on Corporate Governance institutionalizes the principles of good corporate governance in the entire organization.

To view the file, click on the button below:

EEIManual on CG

Code of Business Conduct & Ethics

The Code of Business Conduct and Ethics of the Corporation is a conglomerate wide commitment to doing business in accordance with the highest levels of ethical and legal standards. It covers all of the pertinent policies with respect to the conduct of business within the Corporation. It also lays down basic ethical principles and values as the framework for prudent decision-making at all levels of the business. Moreover, it supplements the existing Corporate Governance Manual for the promotion of a culture of good governance.

To view the file, click on the button below:

YGC Code of Business Conduct & Ethics

Annual Corporate Governance Report

Corporate Social Responsibility

EEI has made it a point to assist communities where its projects are situated. All Field Operations Project Management Teams, aside from making it a point to employ the locals, get involved and consistently support the development programs, and assist in other livelihood, education, environment conservation, and sustainability projects of the community.

To view the activities, click on the button below:

Corporate Social Responsibility

Enterprise Risk Management

Click here for Enterprise Risk Management

Company Disclosures

Press Materials / News

Click here for press materials

Board of Committees

To view the file, click on the button below:

List of Committees and Members

Organizational Chart

To view the file, click on the button below:

EEIOrganizational Chart

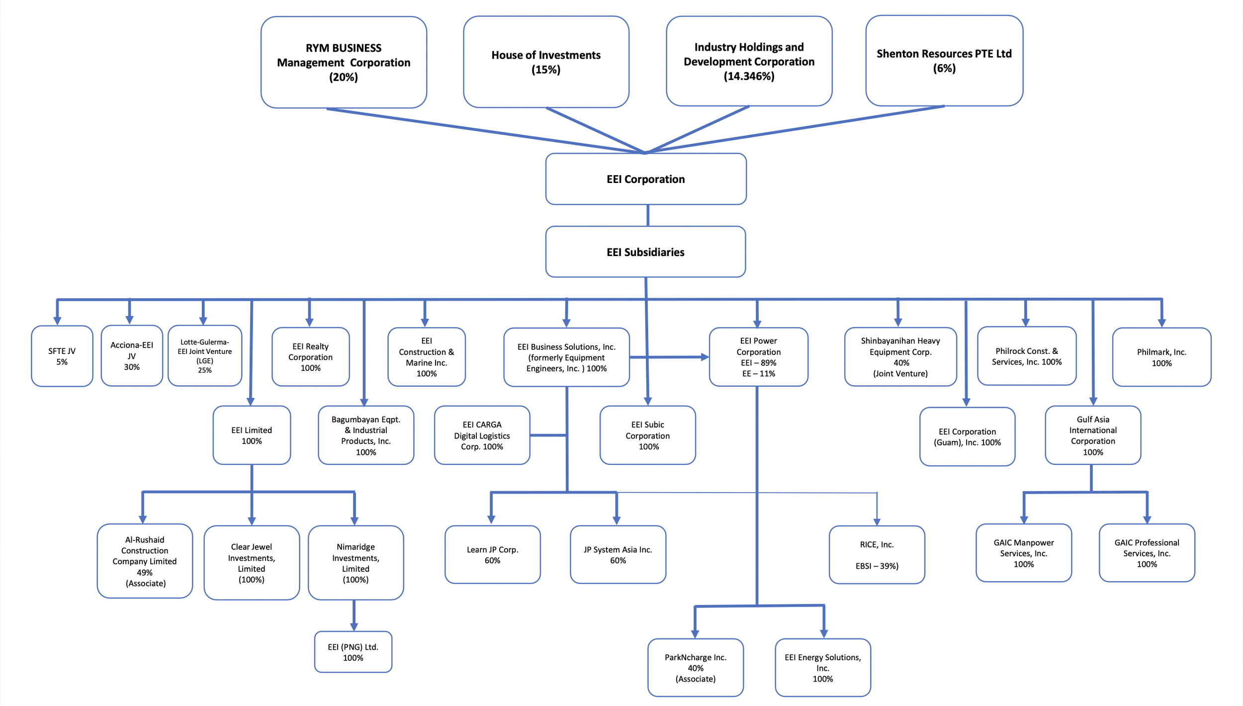
Conglomerate Map

as of November 2024

Articles of Incorporation

To view the file, click on the button below:

EEIArticles of Incorporation

By-Laws

To view the file, click on the button below:

EEIBy-Laws

Investor Briefing

To view the file, click on the button below:

Investor Briefing